
Kemik kayıplarının tedavisinde kullanılabilecek, hücre içermeyen ve “hazır” olarak üretilebilen bir kıkırdak grefti geliştirildi. Lund Üniversitesi’nden Paul Bourgine liderliğindeki ekip, bu evrensel doku mühendisliği yaklaşımını yayımladı.
Neden Önemli?
Büyük kemik hasarları; kanser nedeniyle kemik çıkarılması, ağır enfeksiyonlar, trafik kazaları veya ileri romatoid artrit gibi hastalıklar sonrası kişinin hareket kabiliyetini kalıcı olarak bozabiliyor. Günümüzde standart yaklaşım, hastanın kendi kemiklerinden alınan otogreftler veya hazır sentetik/biyolojik kemik greftleridir. Ancak bu yöntemler sınırlı miktarda malzeme sunar ve her zaman istenen sonucu vermeyebilir.
Hastaya özel, canlı hücre içeren doku mühendisliği ile üretilen dokuların üretimi ise yavaş, maliyetli ve her hastada aynı başarıyı göstermeyen karmaşık çözümlerdir. Yeni greftin temel avantajı, üretimi ölçeklenebilir, depolanabilir ve farklı hastalarda bağışıklık uyumsuzluğu oluşturmadan kullanılabilecek standart bir biyomateryalle büyük kemik kayıplarını onarabilmesidir.

Hücre Olmadan İyileşmeyi Nasıl Tetikliyor?
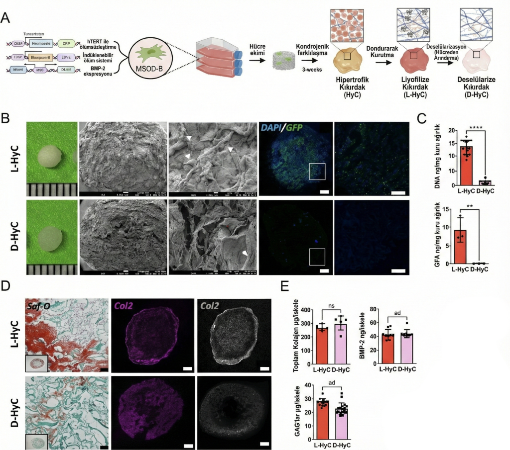
Araştırmacılar önce laboratuvarda insan hücreleriyle kıkırdak benzeri doku üretiyor, ardından bu dokuyu “deselülerizasyon” (hücrelerden arındırma) sürecinden geçirerek hücrelerden tamamen arındırıyor. Geriye, hücrelerin üzerinde yaşadığı ve vücuda sinyaller taşıyan zengin ekstraselüler matriks (ECM) kalıyor. Bu matriks, içindeki büyüme faktörleri ve proteinlerle kemik oluşumu için bir talimat seti görevi görüyor.
Bu hücre içermeyen kıkırdak grefti, vücudun kendi hücrelerini hasarlı bölgeye çekiyor, damar oluşumunu ve kıkırdak şablonunun kademeli olarak kemiğe dönüşmesini (endokondral ossifikasyon) tetikliyor. Önemli olan, bu ECM tabanlı yaklaşımın kemik iliği ve damar ağı içeren, fonksiyonel kemik dokusuna benzer yapıların gelişmesine olanak tanıyacak kadar güçlü osteoindüktif sinyaller taşımasıdır.
İnsan kaynaklı bu kıkırdak greftlerinin hem hücre kültürü modellerinde hem de hayvanlarda bağışıklık sistemini “sakinleştiren” bağışıklık baskılayıcı özellikler sergilediği, özellikle makrofaj ve T hücresi tepkilerini kontrollü tuttuğu raporlandı. Böylece klasik doku nakillerinde sık görülen sert bağışıklık reddi yanıtı olmadan, greft görevini yapabiliyor ve zamanla hastanın kendi dokusuyla yer değiştiriyor.
Daha Önceki Çalışmalarla Bağlantı
Bu çalışma, Paul Bourgine ve ekibinin yıllardır geliştirdiği “gelişimsel doku mühendisliği” çizgisinin devamı niteliğinde. Daha önceki çalışmalarında, insan mezenkimal kök hücrelerinden hipertrofik kıkırdak şablonları üretip bu şablonları “devitalize” ederek (hücrelerini kontrollü biçimde öldürerek) kemik oluşumunu başlatabilen, tamamen hücresiz ECM greftleri üretmişlerdi.
2021’de yayımlanan bir çalışmada, BMP-2 üreten özelleşmiş insan hücre hatlarıyla zenginleştirilen bu kıkırdak dokusunun, ardından devitalize edilip liyofilize edilerek “hazır” bir kemik indükleyici greft haline getirilebileceği ve sentetik BMP-2 taşıyan malzemelerden bile daha güçlü osteoindüksiyon sağlayabildiği gösterilmişti. Şimdi ise bu konsepti daha da olgunlaştırarak, tamamen insan hücre hatlarından üretilmiş, sıralı ve hızlı bir deselülerizasyon protokolüyle işlenmiş, bağışıklık dostu ve tam kemik onarımı sağlayan bir insan kıkırdak greftinin mümkün olduğunu ortaya koyuyor.
Bourgine, insan kaynaklı bu deselülerize kıkırdak greftlerinin, türler arası farklılıklara rağmen sıçanlarda 6 hafta içinde femurda tam onarım sağladığını ve performansının otolog dokuyla yarıştığını vurguluyor. İnsan temelli bir greftin başka bir türe nakledildiği halde bu kadar iyi sonuç vermesi, insan hastalar için de umut verici bir sinyal olarak değerlendiriliyor.
Hastalara Ne Zaman Ulaşabilir?
Lund ekibi, sıradaki adımın hangi yaralanma tiplerinde ilk insan denemelerine geçileceğini belirlemek olduğunu; özellikle kol ve bacakların uzun kemiklerindeki büyük hasarların öncelikli aday olacağını belirtiyor. Aynı zamanda etik kurul ve düzenleyici kurumlara sunulacak kapsamlı dokümantasyonu hazırlamak ve bu greftlerin sürekli aynı kalitede üretilebilmesi için ölçeklenebilir bir üretim hattı kurmak üzerinde çalışıyorlar.
Başarılı olursa; ameliyat sırasında cerrahın, hastaya özel uzun süren hücre kültürlerini beklemek yerine, depodan çıkarılan standart bir “kıkırdak şablonunu” hasarlı bölgeye yerleştirdiği bir gelecek hayal ediliyor. Böyle bir senaryoda, kanser sonrası kemik rekonstrüksiyonları, büyük travma sonrası onarımlar ve yaşla ilişkili kemik kayıplarının tedavisi hem hızlanabilir hem de daha öngörülebilir hale gelebilir.
Şu an için elimizde hayvan deneyleri ve ayrıntılı laboratuvar verileri bulunuyor; insanlarda güvenlik ve etkinlik kanıtlanmadan bu teknoloji rutin pratiğe giremeyecek. Yine de hücresiz, bağışıklık uyumu gerektirmeyen ve depolanabilir insan doku greftlerinin bu kadar güçlü kemik onarımı gösterebilmesi, rejeneratif tıp için yeni bir eşik olarak görülüyor.
Kaynaklar
- https://www.pnas.org/doi/10.1073/pnas.2507185123
- https://portal.research.lu.se/en/publications/engineered-and-decellularized-human-cartilage-graft-exhibits-intr
- https://scitechdaily.com/scientists-create-off-the-shelf-cartilage-that-safely-guides-the-body-to-regrow-bone
- https://www.reddit.com/r/NeuronsToNirvana/comments/1qrkjea/scientists_create_offtheshelf_cartilage_that
- https://onlinelibrary.wiley.com/doi/full/10.1002/adma.202103737





